Struktur Organisasi
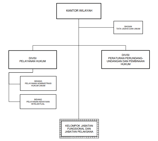
Struktur Organisasi dan Tata Kerja Kantor Wilayah Kementerian Hukum berdasarkan Lampiran II Peraturan Menteri Hukum Republik Indonesia Nomor 2 Tahun 2024 Tentang Organisasi dan Tata Kerja Kantor Wilayah Kementerian Hukum

Struktur Organisasi dan Tata Kerja Kantor Wilayah Kementerian Hukum berdasarkan Lampiran II Peraturan Menteri Hukum Republik Indonesia Nomor 2 Tahun 2024 Tentang Organisasi dan Tata Kerja Kantor Wilayah Kementerian Hukum

|
|
|
KANTOR WILAYAH KEMENTERIAN HUKUMPROVINSI MALUKU UTARA |
||||||
| Jl. Cengkeh Afo No.40, Kec. Maliaro Tengah, Kota Ternate, Maluku Utara | ||
| +6821-4775-7127 | ||
| Email Kehumasan | ||
| kanwilmalut@kemenkumham.go.id | ||
| Email Pengaduan | ||
| kanwilmalut@kemenkumham.go.id |
